当前位置:首页>>学院新闻 学院新闻
我院在小麦功能基因克隆领域取得突破进展
发布时间:2025-10-14
近日,我校分子细胞生物学教育部重点实验室联合中国科学院遗传与发育生物学研究所,在小麦功能基因高通量挖掘策略研究中取得突破性进展。相关研究成果“A forward genetics strategy for high-throughput gene identification via precise image-based phenotyping of an indexed EMS mutant library”在线发表于国际知名学术期刊Advanced Science杂志(双一区TOP期刊,2025年影响因子14.1)。
普通小麦(AABBDD)是异源六倍体作物,其基因组规模约为人类基因组的5倍,包含A、B和D三套高度同源的染色体组。这种复杂的基因组结构为在该物种中精确定位特定基因带来了巨大挑战。EMS(甲基磺酸乙酯)诱变技术能够产生近饱和的突变体库,因其突变随机性高、位点覆盖广泛,可有效克服群体结构限制与连锁不平衡等问题,被视为解析小麦基因功能的重要工具。但基于EMS突变体库的高通量、规模化基因定位研究仍未能取得实质性突破。
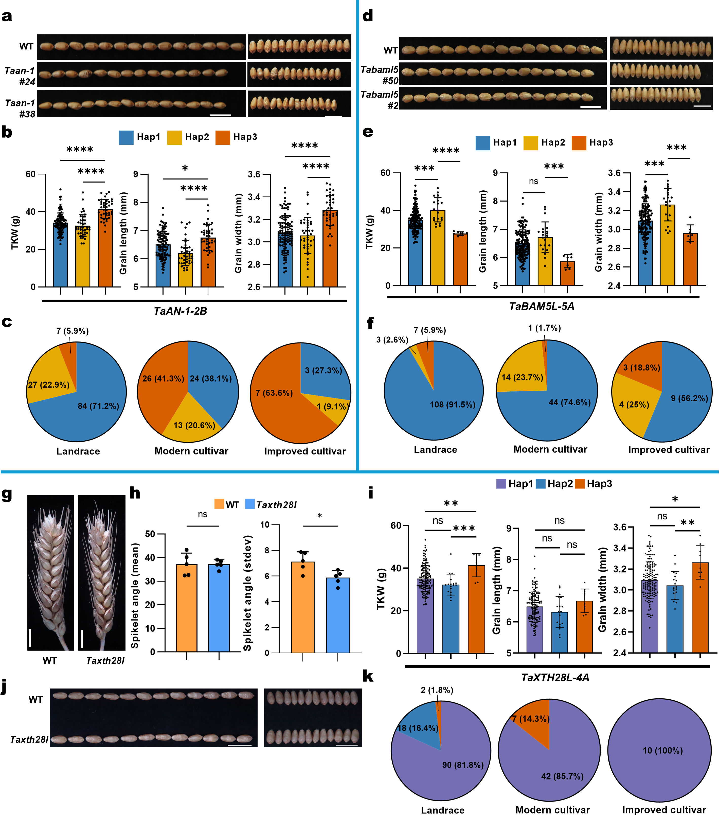
该研究以我校李俊明教授培育的小麦品种“科农9204”为材料,在前期构建的EMS近饱和突变体库基础上,采用基于深度学习的图像表型鉴定平台,对约2000个突变株系进行高通量图像采集与表型解析,共获取83个株型及穗部相关性状。为解决EMS突变体中低频突变难以有效解析的问题,研究团队锚定该突变体库的外显子捕获测序数据,开发了适用于EMS突变体库的全基因组关联分析的新方法GH-GLA(GeneHunter-Gene-Level Association),并从小麦中鉴定到5905个重要性状相关候选基因。研究团队进一步利用CRISPR/Cas9技术验证了TaAN-1(调控千粒重)、TaBAM5L(影响粒型与千粒重)和TaXTH28L(调控穗型)基因的功能,TaAN-1-2B的Hap3,TaBAM5L-5A的Hap2以及TaXTH28L-4A的Hap3单倍型分别与千粒重和高产相关,证明了GH-GLA方法在候选基因功能预测上的有效性。研究成果突破了利用小麦EMS群体高通量挖掘功能基因的技术瓶颈,实现了小麦重要农艺性状相关的候选基因的高效鉴定。

图1. 候选基因功能验证
我校伟德国际victor·1946源自郑术芝教授、中国科学院遗传与发育生物学研究所育种前沿技术实验室贺飞研究员、蒋霓研究员以及郑树松副研究员为文章共同通讯作者。中国科学院遗传与发育生物学研究所博士生王豪杰、孙孚俊及我校博士生石泽宇、硕士生杨雨风为文章共同第一作者。该研究得到了农业农村部重大专项,国家重点研发计划、国家自然科学基金、河北省自然科学基金等项目的资助。
小麦KN9204突变体库信息(https://kn9204.molbreeding.com/#/jbrowse)
原文链接:https://advanced.onlinelibrary.wiley.com/doi/10.1002/advs.202514793


冀公网安备 13010802000630号