当前位置:首页>>学院新闻 学院新闻
我院在气孔运动研究领域取得重要进展
发布时间:2026-03-24
近日,我院陈玉玲教授团队在气孔运动调控领域取得重要进展,研究成果“Dynamic phosphorylation of RopGEF2 by MPK3/6 kinases fine-tunes diurnal stomatal movements in Arabidopsis”发表在国际知名学术期刊《The Plant Cell》(IF=11.6)。
植物叶片表面的气孔是植物与环境之间水分和CO2交换的通道,因此气孔开关运动调节蒸腾作用和光合作用两个生理过程。气孔运动不仅为根部水分和养分的吸收提供动力,也直接影响光合作用速率。在环境水分不足的情况下,植物如何适当减少水分散失并保障光合作用所需的CO2,从而提高植物的水分利用效率呢?植物在光下的气孔开度呈现先升高后下降的日节律,保卫细胞除了提供气孔开放的动力之外,是否也启动限制气孔过度开放的刹车机制来减少水分的过度散失呢?
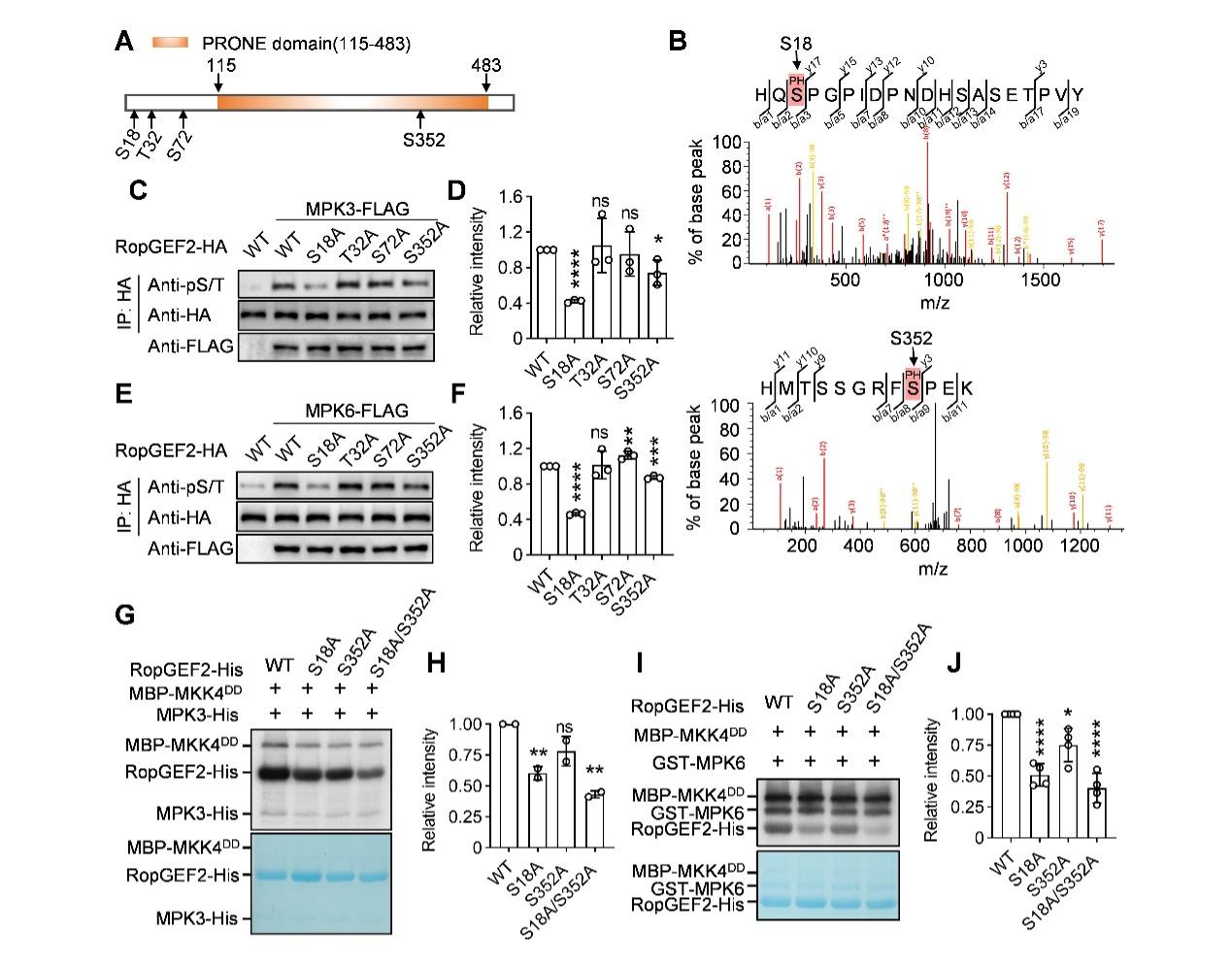
陈玉玲团队前期研究发现,鸟苷酸交换因子RopGEF2负调控光诱导的气孔开放过程。在此基础上,团队深入探究了RopGEF2对气孔开放日节律的贡献以及其活性调控机制。研究发现,光照能够诱导保卫细胞中MPK3/6激酶的活性和RopGEF2的磷酸化水平呈现出与气孔开度一致的先升高后下降的变化规律,且MPK3/6能够磷酸化RopGEF2的Ser18和Ser352位点。值得注意的是,这两个位点形成了巧妙的分工:Ser18位点的磷酸化增强了RopGEF2的蛋白稳定性,防止光诱导的蛋白降解,而Ser352位点的磷酸化则增强了RopGEF2的鸟苷酸交换活性。这种双重磷酸化机制使保卫细胞RopGEF2的蛋白丰度和活性呈现动态变化并精准限制气孔过度开放,在保障光合作用所需气体交换的同时,有效防止了水分过度散失,提高了植物的水分利用效率。研究成果不仅丰富了光下气孔运动的负调节机制,也为植物适应环境的信号网络提供了新的证据。鉴于气孔调控对作物耐旱性与水分利用效率的关键影响,MPK3/6-RopGEF2模块有望为未来培育高水分利用效率作物提供新的分子靶点。

图 Ser18和Ser352是MPK3/6磷酸化RopGEF2的两个主要位点
我院博士生苑雅欣博士为论文第一作者。陈玉玲教授与邹艳敏教授、张春广教授为论文共同通讯作者。该工作获得了国家自然科学基金项目的资助。
原文链接:https://academic.oup.com/plcell/advance-article/doi/10.1093/plcell/koag082/8529286


冀公网安备 13010802000630号